教育科研与教师发展专业委员会主办!
陈桂生:略论行动中的“教育史学”问题
来源:《全球教育展望》2018年第9期 | 作者:陈桂生
2022-11-09
略论行动中的“教育史学”问题——孟宪承《中国古代教育文选》选编过程纪事
关键词:教育历史;中国教育历史;教育历史专业研究;师说
作者简介:陈桂生,华东师范大学教育学系教授。上海 200062
内容提要:20世纪60年代初期孟宪承教授受命选编文科教材中两部中国教育历史教材。编者原本参照发达地区同类选本的先例,选编专业性质的教育历史文集,力求按照现代教育思维和学术规范,解决教育历史资料选择与编辑过程中遇到的问题。由于中国教育历史状况相当特殊,就连历史上教育专文、专论的寻求,也成为文稿选择中的难题,更何况作为文科教材,还存在适合现代中国教育时宜问题。因此,客观上存在专业研究的方向同按照专业标准与学术规范选择文稿可能性的矛盾。鉴于《文选》编辑过程中遇到和解决或有待解决的难题,也属一般教育历史研究中无法规避的问题,故在此意义上,《文选》编辑的实践,堪称行动中的“教育史学”问题。
关 键 词:教育历史 中国教育历史 教育历史专业研究 师说
1961-1964年间,孟宪承教授受命选编两本通用文科教材:《中国古代教育文选》(以下简称《文选》)和《中国古代教育史资料》。编者旨在按照专业标准选编,务求在文集中突出教育专业内容。其编排拟分上编与下编。上编选录在历史上有重大影响的具有代表性的教育论著,下编选文为上编的补充,以便尽可能如实地反映我国古代教育的历史实践。
不过,一旦付诸实践,有待解决的问题便源源发生。如果说我国古代教育思想以儒家思想为代表,那么历代表征这种价值取向的“教育专文专著”何处寻求?何况作为现代通用文科教材,不能不顾及文科教材的教育性与“思想性”,由此又涉及选材的价值标准问题。
更重要的是在教材选编过程中,还遇到一个无法回避的难题。即:毛泽东于1958年曾在审定陆定一《教育必须与生产劳动相结合》一文时,加了一段有关中国教育历史的批语。实际上意味着对通常“历史观念”与“专业观念”的挑战。
诸如此类情况表明,不妨说,这两本文科教材编辑过程中应对的解决与尚待解决的难题,堪称行动中的“教育史学”示例。是否如此,自然尚待具体分析。
且从孟宪承的教育历史观念谈起。
一、《中国古代教育文选》选编构想
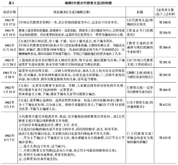
好在孙培青兄当时作为孟宪承编辑《文选》的助手,把孟宪承在此期间有关《文选》编辑的谈话,做了详细记录,并且把该记录列入《孟宪承文集(卷十二)》(华东师范大学出版社2010年版),成为讨论这个问题的主要依据。
孟宪承关于编辑《文选》的构想(含其中的变化)摘其要罗列于下(见表1)。

在《文选》编辑中,关于选择文稿价值标准的见解见表2。

历次谈话表明,原定编辑原则基本上未变。即突出以教育为主题的论著,按上编与下编编排,尊重我国历史形成的正统教育思想这一客观事实。尽管当时不便提对毛泽东批语的看法,实际上对此批语进行认真的考虑,并对原先的构想作了微调。由于意识到我国古代未必存在完全脱离政治的纯粹的教育和脱离政治与哲学的教育著作,故教材的选择有必要兼顾儒家著作与对儒家教育思想存有异议的著作、反映官方倾向的著作和带有人民性倾向的著作。
至于在《文选》中作了哪些调整,从1962年8月7日提供审稿会审议的“讨论稿”可知端的。问题在于“讨论稿”现已鲜为人知。好在我尚存此稿,不妨略加介绍。
二、近于选编构想的“编辑说明”与初定目录
《文选》(讨论稿)“编辑说明”称:本书分为上编和下编。上编选录“在历史上有重大影响的具有代表性的教育思想家的论著”,但“以反映进步思想为主”;下编为上编的补充,“还选录了一些与教育有关的哲学和社会思想的论著”。
“讨论稿”仍分“上编”与“下编”,表明编者坚持以在历史上实际发生重大影响的反映正统教育思想的儒家论著为代表作。其中的变化在于选文中有“以进步思想为主”的考虑,同时开始考虑一些同教育相关的哲学和社会思想的论著。其实这种微词已经同编者的原意相左。因为编者的原意在于教育历史文选尽可能如实地反映历史上客观存在的教育思想“事实”。因为教育历史上“以儒家为中心”,“客观事实一直是如此”(1961年5月19日谈话)。并且一定要“突出教育专业内容”,否则将失去“教育文选”的特色(1962年1月23日谈话)。何况原先并无把“教育”划分为“进步与反动”的考虑(1962年7月11日谈话)。认为历史人物的“唯物”“唯心”观点,同其教育思想的“进步”与“反动”并不直接相关(1962年1月7日谈话)。以“人民性”为“进步思想”的内涵,其实也属自相矛盾。因为依他所见,中国古代教育学说本身就是“大人之学”,即统治阶层教育之学,当时并无“小人之学”。因为“小人”属于被统治阶层,“无学可言”(1961年4月2日谈话)。
问题还不限于“讨论稿”有失编者的原意,更在于尔后正式出版的《文选》的版本。同“讨论稿”篇目与编排的区别。既然在本文中已经把“讨论稿”的“编辑说明”与篇目公之于众,只要把两者比较,其中的变化便可了然。
问题更在于从把“讨论稿”付诸审议时起,我国开始进入“阶级斗争年年讲、月月讲、天天讲”的岁月,孟宪承关于中国古代教育文选的谈话,也就到此为止。至于此后他对这个问题的看法,也就不得而知。
按照孟宪承在《文选》编排过程中的谈话,在“讨论稿”形成以前,或许存在过反映其原意的初稿,可惜如今无从查考。如果说“讨论稿”已经同其原意相左,那么正式发表的文本便成为在一定程度上失真而又失真的文稿。所以,关于中国古代的教育思想,这个文本形成过程,犹如一个即将揭开的盖子,又被一层又一层地覆盖起来。如果就连这个曲折的过程也若明若暗,那么“中国教育历史研究”云乎哉?
好在得益于培青兄有幸保存了孟宪承的谈话录,并使其公诸于世。尽管谈话录本身或多或少还有讨论的余地,却堪称促成我国古代教育历史专业进一步研究的契机。
三、毛泽东“中国教育历史”批语引起的历史思考
《文选》编辑过程的难题,固然同对于“教育历史”特点的认识相关,好在这道难题在孟宪承那里不难解决。事实证明促成《文选》变化的动因,还在于毛泽东有关中国教育历史的批语。
毛泽东于1958年8月在审定陆定一《教育必须与生产劳动相结合》一文时,有一段关于中国教育史的批语:
中国教育史有人民性的一面。孔子的有教无类,孟子的民贵君轻,荀子的人定胜天,屈原的批判君恶,司马迁的颂扬反抗,王充、范缜、柳宗元、张载、王夫之的古代唯物论,关汉卿、施耐庵、吴承恩、曹雪芹的民主文学,孙中山的民主革命。诸人情况不同,许多人并无教育专著,然而上举那些,不能不影响对人民的教育。读中国教育史,应当提到他们。但是就教育史的主要侧面说来,几千年来的教育,确是剥削阶级手中的工具,……[1]
这便是原先下编选文的由来。由于其中“许多人并无教育专著”,不便纳入“论述选集”,故在同时由孟宪承、陈学恂、张瑞璠、周子美编的文科教材《中国古代教育史资料》第四章中增加一节,题为“几位民主文学家的作品对人民教育的影响”。其中列入:关汉卿的戏曲、施耐庵的《水浒传》、吴承恩的《西游记》、吴敬梓的《儒林外史》、曹雪芹的《红楼梦》①。
毛泽东的这个见解直到1992年才正式发表。不过当时在《中国教师报》的一篇文章,已经透露这种说法。1958年陆定一《教育必须与生产劳动相结合》一文中,更不点名地引证了这个观点。[2]由于这个观点实在非比寻常,我们当时便有猜测,直到1962年中共中央宣传部干部吴寄寒为刘佛年《教育学》事来华东师范大学,在谈话中透露了这个观点的来源,我们的猜测才得到证实。当时不过是出于好奇而已。
那么这种教育的价值判断究竟意味着什么呢?
其实,毛泽东的这种见解中,隐含着他一以贯之的以人民为本位的历史观。他早在年轻时期,就萌生了这种价值观念。依他所见,“中国数千年来之政治,皆空架子。大规模、大办法,结果外强中干,上空下虚,上冠冕堂皇,下无聊腐败。”仿佛“建层楼于沙渚,不待建成,楼已倒矣!”[3]关于20世纪初期湖南甚嚣尘上的新文化运动,在毛泽东看来,其实当时的新文化和湖南,相去何止十万八千里。“新文化严格说来,湖南人都不和他相干”。若说这话没有根据,“试问:三千万人有多少人入过学堂?入过学堂的人有多少人认得清字,懂得清道理?认得清字、懂得清道理的人有多少人明白新文化是什么?”[4]惟其如此,在他看来,以前的政治、法律现在一点都不中用,“以后的政治法律不装在穿长衣的先生们的脑子里,而装在工人农民的脑子里”。[5]
这种萌生于风华正茂意识中的历史观念,尔后在长期革命岁月中,不仅从马克思主义中汲取了诗情,而且取得了实践经验,得到越来越深切的体验,从而在一定程度上转化为中国共产党人的历史观。
这个批语是针对历来无视历史中的人民群众的史书(其中包括教育专业研究中的历史观念)而发的。无意反以往史书之道,把以往的历史视为以人民为主体的历史,而旨在创造以人民为主体的历史。
由于这是以往史书和现在历史专业研究中笔下鲜见的见识,故这个批语对于教育历史专业人员来说,实在来得突兀。非常难得的是孟宪承不但未以教育历史专业眼光傲视这个来得突兀的批语,从他在1961年11月16日前后相关言论比较中,大致可知他倒在一定程度上以此为契机,反思历来历史专业和教育历史专业意识。不过,这不是本文所拟解决的课题。
四、中国古代“教育思想”的历史实际
在什么意义上把《文选》选编过程中遇到的和解决或有待解决的问题视为“行动中的教育史学”呢?因为其中遇到的和编者思考并尝试解决的,正是“教育史学”的基本问题。
《文选》选编过程,认定教育史是一门“专业性的学科”,作为专业性的教育学,理应有别于通史和哲学史,而强调“教育的专业性”,以便“还清历史本来面目”,“按原来的实际意义,加以理解”。那么中国古代教育思想史的基本事实是什么呢?
据称,在总体上以儒家教育思想为正统(见表3)。

惟其如此,“谈中国教育史,就不应超出儒家的范围。这是历史事实”。这才使教育史成为有别于通史、哲学史的专业性质的教育史。这就意味着未必有必要把虽然在历史上影响大而对当时的教育影响有限或无影响的学者及其著作列入教育历史研究范围。其中包括老子、道家、法家以及黄宗羲、王夫之等。
惟其如此,按照编者原意,把《文选》分为上编和下编。上编选录在历史上有重大影响的具有代表性的儒家思想家的论著,下编为上编的补充,以“区分主次”。
以上关于我国古代正统的教育思想的表达,是着眼于当时教育思想变化的全过程作出的事实判断。由于教育本身是一个历史性变化的过程,不同历史时期的教育事实尚不能不随历史客观需要与历史条件的变化而形成一定的历史特点。以致不同历史时期教育之间,同中有别,异中存同。这种变化又同教育主导思想的变化相关。
惟其如此,既然作为专业性质的中国教育历史研究,旨在尽可能以原始教育资料为依据,反映我国教育历史的客观事实,那么,“以儒家思想为中心”,其实是一个标志性的符号。这个标志性的符号较之以别的什么思想为中心,更近于当时的客观事实。
好在《文选》在选编过程中的谈话,不仅对我国古代教育价值取向作出总体性的概括,更加难得的是基于对我国教育历史的深刻了解,还对我国古代教育思想的实际状况进行了历史的具体的分析。
(一)儒家教育学说本身历史性的演变
儒家思想源于孔子的学说。由于“史之阙文”,以致后人大致主要依据较为可靠或未必可靠的记载与传闻,形成有关孔子的印象。至于不同历史时期儒家学说本身的变化,对于有一定教育历史专业修养的学者来说,早已成为常识,无需赘言。姑且摘录谈话者“发前人所未发”,“略人之所详,详人之所略”的言说如下(见表4)。

(二)儒家思想在不同时期历史地位的变化
我国古代教育思想固然以儒家思想为正统,如从当时客观实际出发,势必不仅考虑在不同历史时期儒家思想本身变与未变,还得考虑儒家思想在我国不同时期的历史地位也有变化。它并未成为在古代教育中一以贯之的正统思想(见表5)。

(三)关于历史上教育学说的价值评论
《文选》编者志在按照现代专业规范选编教材。由于参照现代科学先例建构的专业性学科,一般以客观事实为基本依据,所以《文选》的选材以突出体现历史上教育思想的客观事实的论著为原则。加之《文选》有别于《教育史》,故编者无意对历史上的教育学说进行价值评价。何况论著选择本身就隐含着以历史事实为基础的价值判断。所以在“专业标准”的界限中曾包括“一般不评论,个别情况也不能绝对不用”的规定(1961年11月16日谈话)。
问题在于《文选》本身并非单纯的学术文集,而是作为教-学活动的教材,又不能不讲求“教育性”,也就免不了对论著中的观点进行一定的评价。一旦涉及价值评价,随之便发生价值评价的标准问题。在我国当时那种学术氛围中,通常以进步还是反动为政治标准,以唯物主义还是唯心主义为世界观评价的标准,以辩证法还是当时所谓“形而上学”为方法论评价标准。问题更在于又把世界观、方法论标准同政治标准挂钩。联系到对历史上教育论著与教育人物的评价,其中的争议便成为价值选择中尖锐的问题。
其一,上文提到,《文选》编者原先对教育史中的“进步”与“反动”,就“很少关注”。更不赞成在“唯物观点”与“教育中的进步观点”“唯心观点”与“教育中的反动观点”之间简单地挂钩。其实《文选》编者如此见地同数年前蒙受批判的曹孚于1957年在《教育学研究中的若干问题》一文中的观点[6]如出一辙,曹孚为此曾蒙受一场虚惊。明乎此,可知《文选》编者坚持真理,实为难得。好在此说尚未公开发表,否则也难免经历一场虚惊。
其二,在《文选》选编过程中,又不得不考虑毛泽东在陆定一《教育必须与生产劳动相结合》一文所加的关于中国古代教育历史问题的批语。其中涉及一批非正统教育观点的著作和包含“无神论”及“人民性”的著作。《文选》编者在总结时提到:“讨论稿”的缺点在于其中“只有官方的学术,而民间的数学、语文、科学不讲”(1962年8月7日的谈话)。这是由于在“讨论稿”中已经收入包含“无神论”“人民性”观点的著作。至于其中未包含同民间数学、语文、科学教与学的著作,其实是教育历史研究中遇到的另外一个有待于解决的问题。
五、教育学专业思维中隐含解开“教育”历史问题的钥匙
专业性质的教育历史研究,顾名思义,以历史上客观存在的教育现象及其内在的本质属性为研究的对象。中国古代教育历史研究自然也非例外。问题在于《文选》编者从历史实际出发,对于是否存在“真正专门的中国教育史”表示怀疑。因为依他所见,通常见到的《中国教育史》,有点像“放风筝”。在政治、经济之后,“带着教育尾巴”(1961年6月19日谈话)。所以认定《文选》的选文,“以教育文章为限”,事实上“行不通”。因为“在古代不可能有纯教育的文章”(1962年8月7日的谈话)。那么中国古代果真不存在“单纯的教育”和“单纯的教育文章”吗?这就发生一个问题:何谓“教育”?“教育”何所指?
这像是一个常识性的问题。因为众所周知,教育现象古已有之。问题在于“单纯的教育”原是现代职业分化中的一个专门的行业。我国如今通用的“教育”一词,是由“教”与“育”构成的组合词。这个组合词,以及其他教育类语词,其实是西学东渐后西方现代词汇的译词。如把此类职业用语反套在“职业社会”形成前的类似状态上,才会发生那时是否存在“单纯的教育”之类的问题。
其实,语词只是符号,语词表示的概念(即语义)才是普遍性的指称对象内在属性的反映。《文选》编者循名责实,认定“古代不可能有纯教育的文章”,是如实反映教育历史实际的事实判断,从而成为名副其实的教育历史专业的见识。
由此看来,通常所谓“古代教育”,其实是把现代“教育”概念反套于古代的类似的对象。通常不觉得这是一个问题,其实是为“译词”所惑,才以职业分化后形成的概念及概念框架图解职业分化前的现象。这种研究倾向虽像是专业研究,其实都是狭隘的职业视野使然。
只此一端,便可反映《文选》编者尊重专业,又不为专业视野所囿,而正视客观的历史实际。从而显示出“大家”同“专家”之间的差异。
进一步的问题是:难道古代果真不存在“教育”(单纯意义的教育)和“单纯教育的文章”么?孟宪承“谈话录”表明,这个众所周知几乎毋庸置疑的问题,其实就连教育历史研究的大家,也不免存在困惑。这个问题还得从何谓“教育”谈起。
由于人类对教育一般属性早有察觉,而对其属性的认识却经历漫长的过程才趋于明朗。这个问题说来话长。
其实无论古今社会文化还是中西社会文化中,正规或稍正规的教育,都以教-学活动的方式实施(通称“教学”)。其中“教”,一字两音,一词两义。即“教育”之教(去声,今第四声,音叫),褒义;教-学活动之教(平声,今第一声,音交),中性词。②长期以来,如此区分,似乎人人心中或有,而口中鲜用,笔下少见。现代英国学者彼得斯舔破蒙在其上的一层薄薄的窗户纸,才一目了然。即“教育”系指衡量教-学活动的价值标准,教-学应是实现教育价值的活动。问题在于通常不明这两者性质的区别,故往往把教育视为“活动”,或把教-学视为“教育”。其实教-学不一定成为教育价值的实现,才有必要按照一定的教育价值标准加以检验。[7]
由此可见,《文选》编者从历史实际出发,有理由认定古代不可能存在“单纯的教育文章”,其实按照“教育”本义,现代也鲜见“单纯的教育文章”。问题在于所谓“并无单纯的教育文章”是就“政教不分”而言的。那么,在教育观念中政教不分是不是表示在行动中政教不分呢?
由于教育一般主要以授业(教-学活动)的方式转化为学生的教养,才形成一定时代教育的价值(与比比皆是的教育空谈无干),所以授业便适于古代“单纯的教育活动”,问题在于古代是否存在授业理论?
六、古代“教育专文”寻求的难题
《文选》编者原先或受杜威影响,认定由于教学方法随教学内容的变化而变,故“教学方法上也无相同的东西可以直接继承”(1961年4月25日谈话)。后来出于“人民性”的考虑,提出在《文选》中“补充学校和教学实际的叙述与理论依据”(1961年11月28日谈话),意识到《文选》(讨论稿)的缺点是“只有官方的学术,而民间的数学、语文、科学不讲”(1962年8月7日谈话),提出“大家对教学方法这些东西尚不清楚,总以为有一套东西,应揭开这个谜”(1962年6月25日)。由此不仅提到《弟子规》《急就篇》《三字经》之类童蒙读物,还提到朱熹《童蒙须知》、王筠《教童子法》等。问题在于诸如此类东西是否足以代表在中国古代授业中影响较大的理论?一言以蔽之,从相关的谈话中尚未亮出点睛之笔。
《文选》编者明白,在我国,选编教育专业性质的教育论著选集,尚无成熟的经验,故有必要以发达地区的教育论著编辑的先例为参照(参照1961年11月20日的谈话)。为此,曾查阅并分析德国乌尔斯《三千年的教育智慧》、美国孟禄《教育史资料》、克伯雷《教育史资料》、法国出版的《当代教育文选》以及英国共产党出版的《马克思主义文选》,其中以乌尔斯选本的性质同我们的《文选》相近。不过终究“不能照外国的(先)例办”(1961年11月16日的谈话)。
从外国教育论著选本的先例看来,克鲁普斯卡娅以“教育与生产劳动相结合”为主题的专著《国民教育与民主主义》,更值得一读。她在《谈学习教育史的问题》一文中,提出原始资料十分重要和要从历史实际出发,与政治背景联系起来的观点,也值得参考(1961年11月20日的谈话)。
尽管有必要借鉴西方选编专业性教育论著的经验,问题在于中国古代专业性的教育论文与专著难求。由于我国古代政教不分,当时的教育主张“都在政治论文中”,政教合一是古代的历史事实(1962年7月11日的谈话)。问题在于我国古代难道果真不存在较为单纯的教育文章或专著么?这又发生究竟以什么角度衡量单纯教育文章问题。
虽有感于《文选》(讨论稿)存在“只有官方的学术”的缺点,故有必要适当选择带有“人民性”倾向的文稿加以补就。问题在于此类文稿微乎其微,代表性非常有限。
借鉴西方选编的经验,还有必要补充同教-学活动相关的文稿。其中也存在难题。有道是“中国教育较重道德,故道德教育有专长。外国教育较重知识,故对教学方法探讨较多”(1962年2月28日的谈话)。其实,西方以“教学法”为教-学活动的理论。所谓“教学法”,主要指教-学活动的法则,并非教学方法的同义语。由于中国相对忽视客观知识,故虽然知道教学法中有一套东西,在我国教育文章中,却需要揭开这个“谜”。
那么谁来解开这个“谜”呢?
七、灯火阑珊处的“教育专文”——萧承慎别出蹊径的探求
要论谁曾尝试解开我国古代教-学理论之“谜”,莫过于我的恩师萧承慎教授。他在题为《教学法三讲》的专著中,从考察我国古代缺少教学理论的缘由入手,系统分析了我国古代学者有关教-学活动的见解。其中包括孔子、孟子、荀子、《学记》、徐干、胡瑷、程颐、朱熹、陆九渊、王守仁、王筠,以及西学东渐后教学法的传播。③从中得出的结论为:
总之,我国缺少教学理论之原因已如上述,而我们关于教学之理论,最缺少者,为形式的、复杂的教学实验步骤之理论……及各科教学法之原理与实验,对于一般教学法之基本原则虽多有所论列,亦最精透,但散于各家之各种著述中。片言数语,殊少有系统之记载,尚有待于归纳、整理和探讨。[8]
尽管我国古代学者有关“一般教学基本原则”的见解同在教-学活动中实现教育价值主题相关,由于毕竟“殊少有系统之记载”,故即使大致解开了古代“教学法”之谜,仍未解决《文选》选文的难题。于是又回到了原来的话题:我国古代到底是否存在专门的教育专文或专论?
由于我国近百年来经历漫长的西学东渐过程,以致资深教育学家即使无意参照西方教育历史研究的先例审视我国教育的问题,也难免出现“灯下黑”现象,也就可能对习以为常的事物视而不见。例如我的恩师出于对我国师道传统研究的兴趣,著有《师道征故》一书,系统地考察了我国古代师道传统,并且别出心裁地予以分类。一批以师道为主题的专文、专论从中脱颖而出。
鉴于这是一批在我国古籍中如今难以得见的教育专文与专论,故曾沿着恩师提供得线索,从“中国古代教育丛书”中查出一批同样主题的文稿,又经张礼永博士的补充,共查出以“师道”为主题的专文约四十余篇,择其要者罗列于下(见表6)。

有道是“众里寻他千百度,蓦然回首,那人却在灯火阑珊处”。
“师说”为何成为久传不绝的话题呢?如果说韩愈主要针对唐代道学佛学盛行,国学传经活动趋于停废,“儒学几乎完蛋”,而提倡“师道”,那么自宋代以还,科举盛行,四书之类儒家经典沦为应试工具,官学及一般私学随之受到科举绑架,师道沦丧越来越令有识之士不安。表明传流不绝的“师说”其实正是历代教-学活动现实的写照和拨乱反正。由于在并未实行科举制度的社会-文化中,虽然不无类似现象,却不致如此严重,这才可能在我国学者中出现“灯下黑”现象。例如虽然在一系列《师说》中,以韩愈《师说》和黄宗羲《续师说》与《广师说》对于当时有失师道的教-学状况的刻画,最为淋漓尽致,而《文选》编者却认定韩愈《师说》“不占重要地位”,“只能说有些原则可以肯定”(1961年5月14日的谈话),黄宗羲“实无教育学可言”(1961年5月2日的谈话)。
其实,撇开《文选》问题不谈,我国教育历史中,“师说”如此流行,这种现象本身,便值得深思。
八、中西教育比较中显示的我国传统教育文化的历史特点
问题在于“师说”(复数概念)在教育理论陈述中的意义何在?
我国古代有官学与私学之分。当时地方官学包括府学、州学与县学。地方官学时兴时废,时废时兴,此兴彼废,此废彼兴。极而言之,有道是“用确切的话来说,庠序就等于礼堂,太学等于旅馆,府州县学等于文庙”(1961年6月8日的谈话)。至于私学,自宋代以还,书院日益发达,明清之际,私塾几乎遍及城乡。由于我国古代政教合一,“实无(单纯的教育)政策制度可言”。当时官府“不具体安排教育”(1962年2月28日的谈话),却不乏主动关心与支持本乡本土官学或私学的官绅。当时未成年人的教育既受科举的推动,又受科举的干扰。在并未形成专业性质的教育学与教学法的情况下,一般私学居然能够长期正常运作。能够解释的,正是各个时代以儒家师道为核心价值观念的师说对习俗的影响使然。
且莫小看我国的“师道”。我国古代的“师道”并非是现代西方“师德”的同义语。所谓“师德”,系指教师在教-学活动中行为的道德准则,旨在规范教师的职业行为;“师道”不仅规范教师的授业行为,更作为“道”(价值观念)影响教师内在的价值取向。“师说”旨在使“师道”化成民俗。师道一旦化民成俗,便不再以单个人的意志为转移,而像“道德”那样带有舆论调节的效应。
不仅如此,“师德”只是教师职业行为的道德标准,而我国古代的“师道”则是一个广义的概念。萧承慎教授在《师道征故》一书中指出:按照历史师说中表述的重心(适用范围)和要义,其中包括教师的“为师之道”、国家的“尊师之道”及学子的“求师之道”。[9]实际上成为社会-文化中同“忠”“孝”之类价值同类的普适性道义问题。
中学与西学之间“师道”与“师德”概念的区别,显示出两种不同的“教师”价值观念。西方“知”之所存,师之所存,即教师因传授客观知识而设;中国古代,正如韩愈所说,“道”之所存,师之所存。尊师是为了重道。如此区别,实植根于中西文化之间的差异。
由于如此区别实际上属于古代文化与现代文化的比较,也就可能被视为过时文化与现代文化的比较,甚至是两种文化的优劣比较。否则便不致发生漫长的西学东渐过程。不过如果转换文化比较的视角,即撇开“教育”的内涵和教-学活动中历史性的内容,而宏观地看待这两种不同的教育文化类型,那就可能又当别论。
关于如何另眼看待这两类教育文化之间的差异,自知人微言轻,不便插嘴。好在曾经援引一位西方学者对他们那里多年来的教育“改革”的判断,或许可以从侧面回答这个问题。
1988年,美国学者库姆斯鉴于该国自20世纪60年代以来教育“改革”的教训,深有感触地指出,该国1958-1988年间各种各样的人,一直试图改变教育的现状,不过“多半没有获得成功”。他列举在此30年间教育“改革”的名目多达十余种,尽管他们尽了最大努力,“结果仍不尽如人意”。值得注意的是,其中分析教育“改革”失败的教训:一则,那些试验“关注的是物,而不是人”;二则,以往的实验是建立在一些“部分正确的假设”的基础上;三则,仅“抨击解决办法,极少能取得其预想的结果”。[10]
把如此判断同我国以师道为核心价值观念的师资文化比较,其中的区别是很显然的。
其一,此文中所谓“物”,泛指同教师职业行为相关的物质技术条件及“知识或方法”,其中提到被忽视的“人”,主要指教师的“信念体系”。即“教师对学生、对自己,他们的目的、意图和教学任务所持的信心”;相比之下,我国古代以至现代教育曾经缺乏的是技术条件、“知识或方法”,尤其是教育学与教学法。然而我国崇尚师道,正是出于对于“人”(教师)的“信念体系”在教育中地位的关注。
其二,西方社会中教育的“改革”,往往为“部分正确的假设”所误。那里此起彼伏、此伏彼起的所谓“教育流派”“教育学派”,无不是出自“部分正确的假设”。我国的教育文化一向着眼于教育及教-学活动的整体。我国古代不把“师道”局限于“为师之道”便是明证。
其三,如果说西方教育“改革”往往从“抨击解决办法”入手,而我国师说则指向如黄宗羲所谓师道沦丧的“句读之师”“举业之师”“主考之师”“分房之师”“荐举之师”“投拜之师”之类现象。
至少表明,尺有所短,寸有所长。至于何为“尺”,何为“寸”,由于不同时代、不同社会-文化中通行的价值标准不同,故历史的问题只能历史地评定。
由此便不难解释发生“灯下黑现象”的缘由。其实这种现象发生的原因不在黑不黑,而在于“灯”。《文选》编者用的是“洋灯”,即西方的教育学。据称西方现今教育学只有两家。一是赫尔巴特《普通教育学》,被称为“传统论”;一是杜威的教育理论,被成为“革新派”(1962年5月14日的谈话)。由于那种教育学专讲教育的“事理”,故在其中未见“教师”专章专节。所以断定“黄宗羲、王夫之无教育学可言”(1961年5月2日的谈话)并不算错。《师道征故》著者用的是本国的“土灯”,所以能够从历代的灯火阑珊处,照见那时的教育专文专著。
其实,只要看看如今不传道、不授业、不解惑的“教育名家”早就习以为常,多年来对于当红的“句读之师”“举业之师”“主考之师”“分房之师”“荐举之师”“投拜之师”见怪不怪,可知古代的那些《师说》仍未失去其生命力。
九、后记:饶有兴味而又耐人寻味的“灯下黑现象”
如果给《文选》选编过程中的困惑,加一个点睛之笔,那就是“灯下黑现象”。这与其说是局外人加于专业研究的微词,毋宁说是把它看成是一种饶有兴味而又耐人寻味的现象。“味”在何处呢?
这里所谓灯下黑的“灯”,系指现代专业思维和学术规范。虽然在现代社会按照学术规范进行专业研究是理所当然的事情,问题在于专业分化、专业分工是现代社会-文化的产物。如以中国古代教育为研究对象,并按照现代专业标准进行研究,其中就隐含着一个基本的假说。即:中国古代不存在相对独立的教育行业和专门的教育理论。由于《文选》编者既明专业标准,明知中国古代并不存在专门意义的“教育”和“教育文章”,又要选编中国古代“教育论著”,这才不得不“众里寻他千百度”。其实,这不啻是在寻求一种自知并不存在的事物,故名之为“灯下黑现象”。
反之,如我等,只沾专业之边,又不明极而言之中国古代“庠序”其实等于“礼堂”、“太学”相当于“旅馆”,府州县学其实是“文庙”(1961年6月8日的谈话),加之不明以中国古代现成语汇为现代外来语汇的译词,故容易发生现代意义的“教育”及教-学活动,中国“古已有之”的错觉。因习惯于在昏暗中冒进,才不致发生“灯下黑”的困惑和“众里寻他千百度”的空忙。无非是能者劳,智者忧,无能少智者无所求罢了。
如果把正式问世的《文选》同《文选》(讨论稿)加以比较,再把《文选》(讨论稿)同编者起初的构想及对相关文稿的判断加以比较,可知《文选》的编辑,不啻是“有心栽花花不红”。妙就妙在《师道征故》倒是“无意插柳柳成荫”。其中表明众里寻伊千百度的教育专文,正大大咧咧地存在于历代灯火阑珊处。无论是作为中国古代正统教育思想的儒家思想,还是历代教育的现实,都活生生的反映在历代“师说”中。[11]其实,《师道征故》著者同《文选》编者的价值趋向并无二致,都按专业研究的常理常规,力求在研究中反映中国古代教育的历史实际。两者之间只缺为之搭桥的点睛之笔。即我国古代虽不存在现代意义的教育,由于古代特别是自宋代以来,私学较为发达,尤其是私塾,在明清之际,几乎遍及城乡,并习以为常,历代“师说”正大致相当于我国当时的“教育”之学。[12]师说同教育学的区别,实际上是知人之学同知事之学之间的文化差异。
注 释:
①孟宪承、陈学恂、张瑞璠、周子美编:《中国古代教育史资料》,人民教育出版社1961年版,第419-428页。后来的版本已把这一节删去。
②我国《诗经》时代,即已分别声调,一字多声,一词多义。齐梁时期才以平上去入为字类的调名,总称“四声”。
③萧承慎的《教学法三讲》,原为1940年应湖北省教育厅之邀,在“国民教育干部人员教育学术讲习班”的讲义(题为“教师之基本素养三讲”)。此讲义是从作者在复旦大学执教期间(1938-1951)自编《普通教学法原理》(讲义,未刊稿)中抽取出来的文章。该讲义长期失传,经萧门弟子瞿葆奎大海捞针般地搜寻,并经他的推荐,由福建教育出版社于2009年出版。
④系列《师说》的要义,参见陈桂生、张礼永:《中国古代师资文化要义》,《教育研究》2015年第9期。
参考文献:
[1]中央文献出版社.建国以来毛泽东文稿(1958年1月—1958年12月)[M].北京:中央文献出版社,1992:340.
[2]陆定一.教育必须与生产劳动相结合[A].陆定一.陆定一文集[C].北京:人民出版社,1992:587.
[3]毛泽东.湖南改造促进会复曾毅书(1920年6月23日)[A].中共中央文献研究室,中共湖南省委《毛泽东早期文稿》编辑组.毛泽东早期文稿(1912年8月—1920年11月)[C].长沙:湖南出版社,1990:488.
[4]毛泽东.发起文化书社(1920年7月31日)[A].中共中央文献研究室,中共湖南省委《毛泽东早期文稿》编辑组.毛泽东早期文稿(1912年8月—1920年11月)[C].长沙:湖南出版社,1990:498.
[5]毛泽东.释疑(1920年9月27日)[A].中共中央文献研究室,中共湖南省委《毛泽东早期文稿》编辑组.毛泽东早期文稿(1912年8月—1920年11月)[C].长沙:湖南出版社,1990:519.
[6]陈桂生.历史上的教育学“中国化”现象[A].陈桂生.教育学问题[C].福州:福建教育出版社,2006:223-224.
[7]陈桂生.教育学究竟是怎么一回事?——略议教育学的基本概念[J].教育学报,2018(1):3-12.
[8][9]萧承慎.教学法三讲[M].福州:福建教育出版社,2009:17,77-84.
[10][美]库姆斯.教育改革的新假设[A].施良方,译.瞿葆奎.教育学文集·国际教育展望卷[C].北京:人民教育出版社,1993:273-274.
[11]陈桂生,张礼永.中国古代师资文化要义——“师说”辨析[J].教育研究,2015(9):129-137.
来源:《全球教育展望》2018年第9期 作者:陈桂生
相关文章
杨清:“双减”背景下中小学作业改进研究
2021年7月,中共中央办公厅、国务院办公厅印发《关于进一步减轻义务教育阶段学生作业负担和校外培训负担的意见》(下文简称“双减”),提出“全面压减作业总量和时长,减轻学生过重作业负担”。事实上,作业一直是教育领域中关注的焦点,它既是学生学习活动的重要组成部分,又与学校教学质量有着内在关联,还直接影响着家庭对学校教育的关注。“双减”背景下,许多中小学校开展了作业改进的实践探索,但如何改变当前一些学校学生作业数量过多、质量不高、功能异化的现状,切实减轻学生过重的作业负担、满足学生个性化的作业需求、有效发挥作业育人功能,...[查看详情]
胡君进:探寻教育史的本体与写作
教育史的本体内涵与写作形态是一个需要澄清的问题,这将关系到教育史学自身形象的改变。针对“什么是教育史”,教育史本体的历史构图显现为教育历史事实、教育历史认识和教育历史语言。针对“如何写教育史”,教育史写作的方法图景表现为客观形态的教育史写作、思辨形态的教育史写作和叙述形态的教育史写作。把握住教育史的本体与写作,有利于教育史研究领域的进一步自觉。为此,教育史研究者需要拥有历史哲学的立场和技艺。[查看详情]
关键词:历史构图;方法图景;教育史本体;教育史写作
郭海洋等:中国教育史的“乳酪与蛆虫”
以往教育史研究中通常更多关注“宏大”且“整体”的教育历史史实、教育活动、教育制度与教育人物及其思想,进而从整体上关注教育历史变迁的整体趋势与教育历史的发展规律。关于地方教育史的研究,还未能完全潜入其历史潮流的深层浪底。意大利历史学家金兹伯格的代表作《奶酪与蛆虫—— 一个16世纪磨坊主的精神世界》,主人公麦诺齐奥认为世界一切起源于混沌状态,由土壤、水和空气组成最初的混沌物质就是世界的本源。就像牛奶中制造出奶酪,然后奶酪腐烂变质,蛆虫出现于奶酪,这些蛆虫就是最初的天使。[查看详情]
周川:蔡元培与五四运动
蔡元培出任北大校长后,通过一系列脱胎换骨的改革为北大成为五四运动的发源地奠定了基础。在五四运动从爆发到获胜的全过程中,蔡元培自始至终与运动如影随行,起到了独一无二、不可替代的重要作用:由于他的影响,运动定格在了5月4日;又由于他的辞职和复职,运动得以持续并掀起高潮以至最终获得全胜。蔡元培堪称是五四运动的引发者、护航者、助推者,一定意义上也是运动的终结者,还是运动成果在北大的延续者。[查看详情]
荀渊 等:教师教育政策变迁的回顾与反思
改革开放以来,教师教育的改革与发展沿着两条相互关联的路径逐步展开:一是如何在数量与质量上培养出适应基础教育改革与发展需要的教师并为教师专业发展提供持续的支持,二是如何建立与经济、社会、教育体制改革相适应的教师教育体系与制度。在这一过程中,教师教育政策的重心逐步从满足师资数量规模需求为主的外延式发展转向了致力于提升教师培养质量的内涵式发展阶段,而从专门化和开放化两个路径上推进教师教育与教师职业的专业化从而提升教师教育的质量,成为贯穿始终的一个内在逻辑与轨迹。未来教师教育政策应重点关注如何完善教师教育专业制度体系和优化...[查看详情]
头条新闻
Hot News学术研究